DOMAINE: 
COMPRENDRE SON ORDINATEUR
Systèmes d'exploitation
- Nombre de sujets: 7
- Nombre de propositions à cocher: 36
- Durée totale allouée: 546 secondes				
				
								
			
			
			
								SUJET N°1: GENERALITES SUR LES SYSTEMES D'EXPLOITATION-Fonctions principales
Complétez ou donnez votre avis sur les propositions suivantes:  
							   
				
				Proposition N° 1(Valeur: 0.125
):
Le système d'exploitation permet d'utiliser un système informatique sans nécessairement 
.    
	
		
			
( Niveau de confiance: 
			 ).
		
		
				
				Proposition N° 2(Valeur: 0.125
):
Une des fonctionnalités principales d'un système d'exploitation est de gérer
.
	
		
			
( Niveau de confiance: 
			 ).
		
		
				
				Proposition N° 3(Valeur: 0.125
):
Lorsqu'un thread d'un processus en cours d'exécution sollicite une ressource qui n'est pas disponible, 
 est mis en attente jusqu'à ce que cette ressource se libère.  
	
		
			
( Niveau de confiance: 
			 ).
		
		
				
				Proposition N° 4(Valeur: 0.125
):
Lorqu'un processus s'exécute dans l'environnement d'un système d'exploitation donné, il n'a pas besoin de 
prendre en compte les mécanismes spécifiques de dialogue avec un équipement matériel  cet équipement 
 pas été installé dans le système.  
	
		
			
( Niveau de confiance: 
			 ).
		
		
				
				Proposition N° 5(Valeur: 0.125
):
Pour activer une fonction d'un système d'exploitation, un processus utilise un  
système.  
	
		
			
( Niveau de confiance: 
			 ).
		
		
				
				Proposition N° 6(Valeur: 0.125
):
L'utilisation d'un nouvel équipement matériel sur un ordinateur peut exiger l'ajout d'un
 au système d'exploitation.
	
		
			
( Niveau de confiance: 
			 ).
		
		
				
				Proposition N° 7(Valeur: 0.125
):
Le NOYAU d'un système d'exploitation peut comprendre les éléments suivants:
, les , le 
. 
	
		
			
( Niveau de confiance: 
			 ).
		
		
				
				Proposition N° 8(Valeur: 0.125
):
Un "shell" est un programme gérant l'interface entre 
 et le système d'exploitation. 
	
		
			
( Niveau de confiance: 
			 ).
		
		
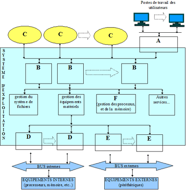
								SUJET N°2: GENERALITES SUR LES SYSTEMES D'EXPLOITATION-Organisation générale
le schéma suivant représente l'organisation logique d'un système d'exploitation. Les noms de certains composants logiciels
ont été remplacés par des lettres majuscules: A, B, C, D, E et F. L'épreuve consiste à identifier ces composants en répondant
aux six propositions suivantes.
							   
				
				Proposition N° 1(Valeur: 0.17
):
Le composant A est  
. 
	
		
			
( Niveau de confiance: 
			 ).
		
		
				
				Proposition N° 2(Valeur: 0.16
):
Un composant B est un 
. 
	
		
			
( Niveau de confiance: 
			 ).
		
		
				
				Proposition N° 3(Valeur: 0.17
):
Un composant C est un 
. 
	
		
			
( Niveau de confiance: 
			 ).
		
		
				
				Proposition N° 4(Valeur: 0.17
):
Un composant D est un 
. 
	
		
			
( Niveau de confiance: 
			 ).
		
		
				
				Proposition N° 5(Valeur: 0.16
):
Un composant E est un 
. 
	
		
			
( Niveau de confiance: 
			 ).
		
		
				
				Proposition N° 6(Valeur: 0.17
):
Le composant F est
. 
	
		
			
( Niveau de confiance: 
			 ).
		
		
								SUJET N°3: GESTION DES PROCESSUS ET DE LA MEMOIRE
Complétez ou donnez votre avis sur les cinq propositions suivantes:  
							   
				
				Proposition N° 1(Valeur: 0.2
):
Les différentes phases du lancement d'un processus sont, dans l'ordre chronologique:
	
	
	
.
	
		
			
( Niveau de confiance: 
			 ).
		
		
				
				Proposition N° 2(Valeur: 0.2
):
La succession d'état suivante
 est possible. 
	
		
			
( Niveau de confiance: 
			 ).
		
		
				
				Proposition N° 3(Valeur: 0.2
):
La gestion de tâches en temps partagé consiste à attribuer le temps d'exécution d'un processeur aux 
différentes tâches prètes. 
.
	
		
			
( Niveau de confiance: 
			 ).
		
		
				
				Proposition N° 4(Valeur: 0.2
):
Le mécanisme de PREEMPTION d'une tâche par une autre provoque  
d'une tâche en cours d'exécution .
	
		
			
( Niveau de confiance: 
			 ).
		
		
				
				Proposition N° 5(Valeur: 0.2
):
Lorsqu'un périphérique est mis sous tension, cet événement est traité par le système d'exploitation grâce
à . Celui-ci est activé par
 lors de la réception 
du signal "sous-tension" envoyé par le périphérique. 
	
		
			
( Niveau de confiance: 
			 ).
		
		
								SUJET N°4: PILOTAGE DES EQUIPEMENTS MATERIELS
Complétez ou donnez votre avis sur les cinq propositions suivantes:  
							   
				
				Proposition N° 1(Valeur: 0.25
):
Un logiciel qui gère les échanges de données avec un périphérique se nomme
un  de périphérique.
	
		
			
( Niveau de confiance: 
			 ).
		
		
				
				Proposition N° 2(Valeur: 0.25
):
Pour dialoguer avec un équipement donné, un processus d'application transmet au système d'exploitation
des  en activant les  appropriés. 
	
		
			
( Niveau de confiance: 
			 ).
		
		
				
				Proposition N° 3(Valeur: 0.25
):
A partir de ces requètes, le système d'exploitation active
 afin
que celui-ci effectue  en conformité avec 
les modalités d'échange propres à l'équipement concerné.   
	
		
			
( Niveau de confiance: 
			 ).
		
		
				
				Proposition N° 4(Valeur: 0.25
):
Les critères de choix d'un pilote pour un périphérique donné sont la marque et du type 
, le type du , le type et la version du 
;
	
		
			
( Niveau de confiance: 
			 ).
		
		
								SUJET N°5: GESTION DU SYSTEME DE FICHIERS-première partie
							   
				
				Proposition N° 1(Valeur: 0.16
):
Un fichier est  enregistrées
dans .
	
		
			
( Niveau de confiance: 
			 ).
		
		
				
				Proposition N° 2(Valeur: 0.17
):
Un fichier est identifié par , suivi de .
	
		
			
( Niveau de confiance: 
			 ).
		
		
				
				Proposition N° 3(Valeur: 0.17
):
Un fichier dont le nom est jpg et la MIME est pdf a pour identifiant .
	
		
			
( Niveau de confiance: 
			 ).
		
		
								SUJET N°6: GESTION DU SYSTEME DE FICHIERS-deuxième partie
Le schéma suivant représente un système de fichiers enregistrés sur un support de masse géré par linux. On supposera
qu'aucun des répertoires de l'arborescence n'est vide. Veuillez compléter les propositions suivantes, en relation avec 
ce schéma:
							   
				
				Proposition N° 1(Valeur: 0.125
):
Dans le schéma ci-dessus, les identifiants documents et documents.pdf désignent respectivement
. 
	
		
			
( Niveau de confiance: 
			 ).
		
		
				
				Proposition N° 2(Valeur: 0.125
):
Dans le schéma ci-dessus, les identifiants photo_1.jpg et gif désignent respectivement 
. 
	
		
			
( Niveau de confiance: 
			 ).
		
		
				
				Proposition N° 3(Valeur: 0.125
):
Dans le schéma ci-dessus, le chemin d'accès absolu au fichier reponse_1.doc est
 
	
		
			
( Niveau de confiance: 
			 ).
		
		
				
				Proposition N° 4(Valeur: 0.125
):
Dans le schéma ci-dessus, si le répertoire courant est documents.doc le chemin d'accès relatif au fichier 
CV_2.pdf est
 
	
		
			
( Niveau de confiance: 
			 ).
		
		
								SUJET N°7: INTERFACE UTILISATEUR
Complétez ou donnez votre avis sur les six propositions suivantes:  
							   
				
				Proposition N° 1(Valeur: 0.16
):
On appelle SHELL un  supportant une interface 
homme-machine permettant à un utilisateur  un ordinateur.
	
		
			
( Niveau de confiance: 
			 ).
		
		
				
				Proposition N° 2(Valeur: 0.20
):
Le fonctionnement d'un shell peut se résumer à l'algorithme suivant:
	- LE SHELL SE MET EN ATTENTE 
		
- LORSQU'IL RECOIT UNE COMMANDE:
		
			- Il  cette commande
- SI LA COMMANDE EST CORRECTE:
				
					- Il active les  nécessaires à l'exécution de cette commande 
- En fin d'exécution, il récupère le compte-rendu d'exécution et
						
 
- SINON:
				
					- Il  pour l'utilisateur
 
 
- LE SHELL RETOURNE EN ATTENTE
 .
	
		
			
( Niveau de confiance: 
			 ).
		
		
				
				Proposition N° 3(Valeur: 0.2
):
Un shell qui permet de communiquer avec le système d'exploitation par des messages textuels est un shell
.
	
		
			
( Niveau de confiance: 
			 ).
		
		
				
				Proposition N° 4(Valeur: 0.16
):
Une icône représente 
. 
	
		
			
( Niveau de confiance: 
			 ).
		
		
				
				Proposition N° 5(Valeur: 0.16
):
Une fenêtre est toujours
. 
	
		
			
( Niveau de confiance: 
			 ).
		
		
				
				Proposition N° 6(Valeur: 0.16
):
Dans le domaine des systèmes d'exploitation, la notion de BUREAU désigne la représentation graphique 
de l'ordinateur.  
	
		
			
( Niveau de confiance: 
			 ).
		
		FIN DU QUESTIONNAIRE